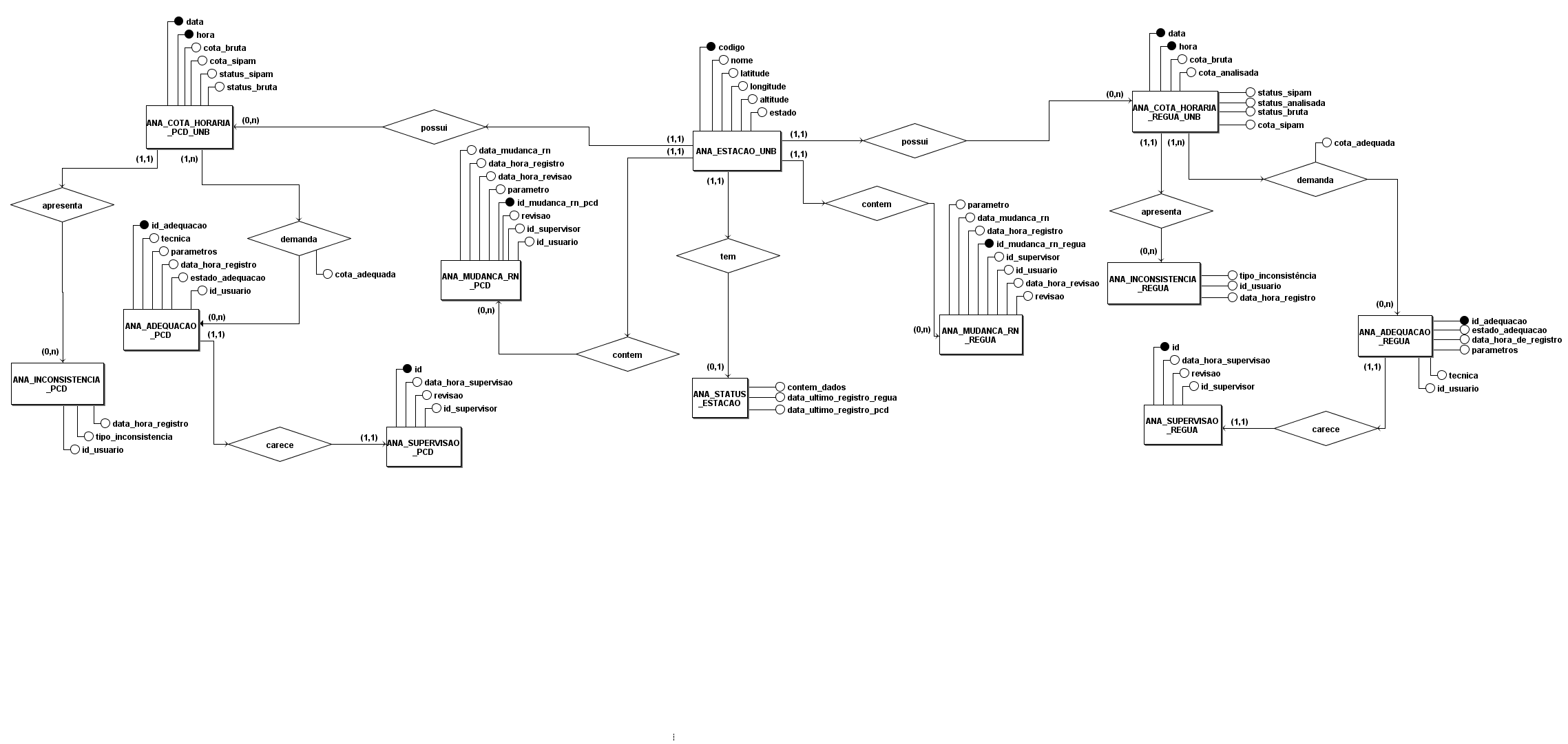
Manual de DesenvolvimentoBanco De DadosDiagramas do Banco de DadosOn this pageDiagramas do Banco de Dados Diagrama Entidade-Relacionamento Diagrama Lógico de Dados